Skip to content
17 Desember 2025
Terbaru:
SELAMAT HARI KORUPSI SEDUNIA 2025 “Satukan Aksi Basmi Korupsi”
Kenali SIAGA – Sistem Informasi Anggaran Badan Keuangan Daerah Kabupaten Semarang
Kabupaten Semarang kembali memperoleh WTP (Opini Wajar Tanpa Pengecualian) yang ke – 14
Beranda
PROFIL
TUGAS POKOK & FUNGSI PERANGKAT DAERAH
KEPALA BADAN
SAMBUTAN
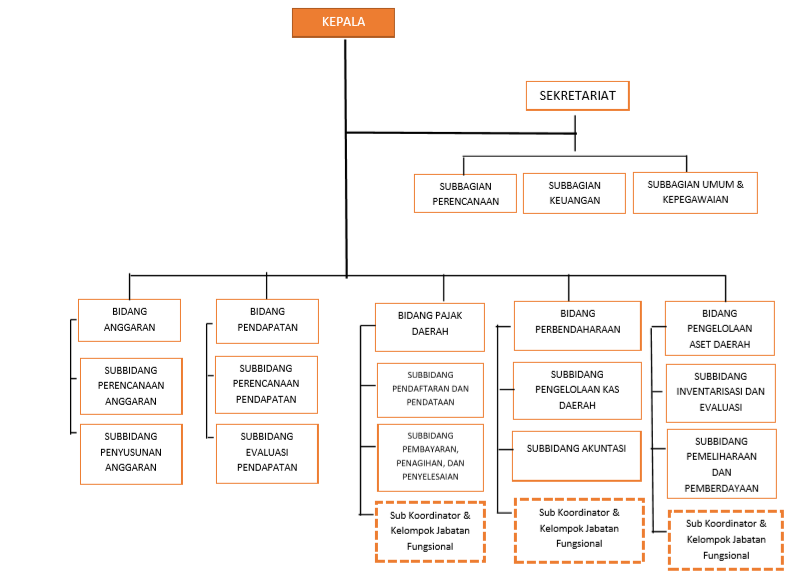
STRUKTUR ORGANISASI
PEGAWAI BKUD
PPID
INFORMASI BERKALA
INFORMASI SERTA MERTA
INFORMASI SETIAP SAAT
INFORMASI DIKECUALIKAN
PELAYANAN
PAJAK DAERAH
RETRIBUSI DAERAH
Standar Pelayanan Publik
INFORMASI
Informasi Lainnya
PENGUMUMAN
PRODUK HUKUM
PAKTA INTEGRITAS 2023
DOWNLOAD
SOP
SOP Pendaftaran Wajib Pajak
SOP Pelayanan PBB-P2
SOP Pelayanan BPHTB
SOP Penanganan Pengaduan
GALERI
GALERI FOTO
GALERI VIDEO
KONTAK KAMI
BERITA
Struktur Organisasi